财经要闻 | 专家视点 | 钢铁市场 | 矿权转让 | 最新法规 | 选矿设备 | 港口报价 | 宝贝矿产 | 上市公司 | 地质公园
产业资讯 | 国企动态 | 能源市场 | 项目合作 | 跨国投资 | 勘探设备 | 国际展会 | 企业会员 | 人才市场 | 珠宝鉴赏
国际矿业 | 市场预测 | 有色市场 | 矿权拍卖 | 使馆信息 | 破碎设备 | 矿区巷议 | 地勘简讯 | 资源开发 | 矿业院校

网站首页 矿业新闻 市场动态 矿权交易 矿石交易 金属供求 政策法规 国际合作 展会信息 上合组织 矿业设备 地勘动态
全球矿产资源网——您当前所在位置: 网站首页 >> 行业动态 >> 地质百科
  地质百科
活动报名|向西开放:中国矿产能源争议解决研讨会
日期:2026.04.24 资讯来源:网络来源 浏览人次:95

发表时间 :2026-04-23    来源:中国矿业网

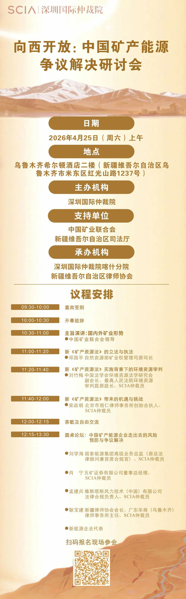
  2026年4月25日上午,由深圳国际仲裁院(SCIA)主办,中国矿业联合会、新疆维吾尔自治区司法厅支持的“向西开放:中国矿产能源争议解决研讨会”将在新疆乌鲁木齐举行。本次活动将聚焦新《矿产资源法》实施和中国矿产能源企业走出去的风险防范和争议解决,汇聚矿产能源业界和法律界代表,共同研讨我国矿产能源行业发展的新挑战与新机遇,诚邀您的参与。

  活动议程请见下方,扫描海报中二维码或点击“阅读原文”即可报名现场参会。


免责声明:本文仅代表作者本人观点,与全球矿产资源网无关。 文章内容仅供参考,不构成投资建议。请读者仅作参考,并请自行承担全部责任。
相关信息  
· 图片新闻 · 做美丽中国建设的践行者
· 一季度我国生产安全事故总量明显下降 · 统筹推进海岛高质量发展和高水平保护
· 更高水平更高质量做好节能降碳 · 5位“最美自然守护者”代表围绕“珍爱自然资源守护美丽中国”话题与记者展开真诚交流
· 世界地球日|建设绿色矿山:从“碳排放大户”转向“低碳先锋” · 活动报名|向西开放:中国矿产能源争议解决研讨会
· 用高质量建设绘就生态矿业美丽画卷——我国矿业行业持续推进绿色矿山建设综述 · 图片新闻
 
矿业权评估机构推荐 更多>>
 · 湖北永业地矿评估咨询有  
 · 北京海地人资源咨询有限  
 · 宁夏恒正不动产评估咨询  
 · 湖南华信求是地产矿产资  
 · 黑龙江省方圆资源经济技  
 · 武汉天地源咨询评估有限公司  
 · 浙江之源资产评估有限责  
 · 北京中煤思维咨询有限公司  
 · 陕西德衡矿业权评估有限公司  
 · 北京矿通资源开发咨询有  
交易指南 更多>>
 · 矿业主要税收  
 · 矿业主要收费  
 · 矿业开发相关事宜  
 · 矿业开发相关事宜  
 · 外商探矿权、采矿权申请  
 · 探矿权、采矿权转让  
 · 矿产资源管理机构  
 · 探矿权、采矿权中介服务  
国际矿权转让 更多>>
 · 哈萨克斯坦铜金矿出让探矿权  
 · 新疆阿尔泰金矿采掘寻求合作  
 · 蒙古国露天煤矿寻求合作  
 · 非洲大型高品位铁矿转让  
 · 非洲大型锰矿转让  
 · 朝鲜长洲铅锌矿转让  
 · 缅甸高品位铅锌矿  
 · 投资泰国铁矿 合作开采经营  
 · 铜矿矿权转让  
 · 巴西金矿项目:寻求合作  
产品展示 更多>>
 · 磁铁矿干式磁选机  
 · 矿用刮板输送机  
 · 颚式破碎机  
 · 矿石元素分析仪  
 · 新型铁矿干选设备  
 · 双盘摩擦压力机  
 · 冷轧带肋钢筋设备  
 · 矿用通信电缆  
 · 金属矿筛网  
 · 7655凿岩机  
客户服务:[www.worldmr.net]      电话:010-67187986 010-67193911 手机:15810143861 (信息发布会员登陆请打手机)
人才招聘 | 微信平台 | 广告服务 | 联系我们 | 关于我们
邮箱 67193698@163.com 版权所有:全球矿产资源网 京ICP备08010093号-1 360网站安全检测平台